热线电话:400-030-5959
关闭
您当前的位置:首页 > 职场资讯 > 政策法规

国家涉及无障碍环境建设的法律法规和国家标准

来源:中国残疾人杂志社 时间:2024-07-12 作者:残疾人招聘网 浏览量:


图片

为了加强无障碍环境建设,保障残疾人、老年人平等、充分、便捷地参与和融入社会生活,促进社会全体人员共享经济社会发展成果,弘扬社会主义核心价值观,根据宪法和有关法律,国家制定了《中华人民共和国无障碍环境建设法》。2023年6月28日,第十四届全国人民代表大会常务委员会第三次会议通过《中华人民共和国无障碍环境建设法》,该法自2023年9月1日起施行。

今天为大家介绍无障碍环境建设涉及的法律法规和国家标准。

图片

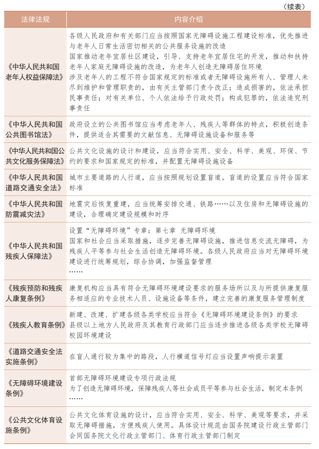
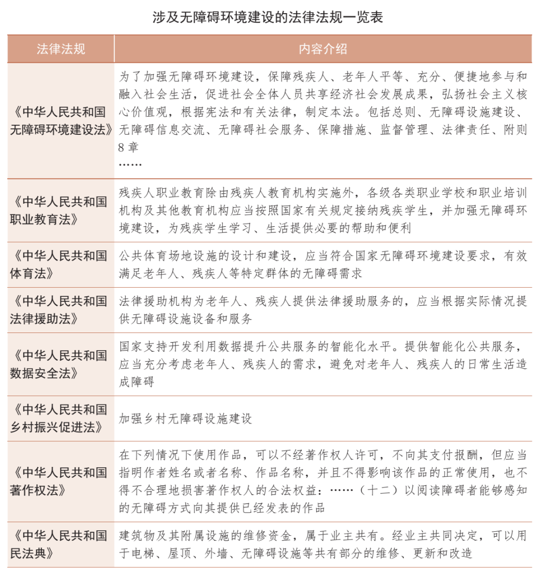
图片涉及无障碍环境建设的法律法规

自1990年以来,全国共发布与无障碍相关的法律主要有14部,行政法规5部。

图片
图片



图片

图片无障碍环境建设国家标准

自1988年《方便残疾人使用的城市道路和建筑物设计规范》(JGJ50—88)制定以来,中国制定了一系列有关无障碍环境建设的国家标准、行业标准和团体标准,涉及道路交通、公共建筑、民航、铁路、银行、互联网、移动通信、旅游、养老服务、特殊教育、包装等行业和领域,共110多项,其中,国家标准50多项。

图片
图片


分享到:

Copyright C 2020 All Rights Reserved 版权所有 宜生无忧 京ICP备15021899号-3

地址:北京市朝阳区广顺北大街福码大厦A座902 EMAIL:service@55yisheng.com

用微信扫一扫